
“共享”已經滲透到生(shēng)活的方方面面,最著名的有共享單車、共享充電寶、共享汽車,而共享衣櫥、共享睡艙、共享圖書(shū)等“共享新生(shēng)代”也正在悄然影(yǐng)響着我們的生(shēng)活。業内專家認爲,隻有屬于自(zì)己的東西分(fēn)享于他(tā)人(rén)方能稱得(de)上共享,否則就(jiù)是人(rén)們最熟悉的“出租”的高級形式。有些共享項目價值低,不能成爲廣泛的需求,因此發展前景不明朗。
“共享經濟”如(rú)火(huǒ)如(rú)荼,“共享時代”已然來(lái)臨,具體(tǐ)表現就(jiù)是我們能夠想到的東西共享了,比如(rú)共享單車、共享汽車;我們沒有想到的東西,也共享了,比如(rú)共享睡艙、共享籃球。盡管早有專家學者出面表示,嚴格意義上的“共享經濟”,應該是把屬于自(zì)己的東西和别人(rén)進行有償分(fēn)享,以最大(dà)限度地利用資源,比如(rú)順風(fēng)車、民(mín)宿等等,而目前市場上大(dà)部分(fēn)的“共享經濟”,其實隻是一種更高級、更新穎的物品出租,并不是共享。
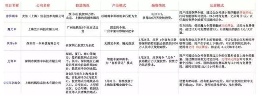
共享雨(yǔ)傘發展得(de)如(rú)何?
目前,市場上已經出現魔力傘、OTO、E傘、JJ傘、春筍雨(yǔ)傘等十餘家共享雨(yǔ)傘企業,它們在國(guó)内多個城(chéng)市進行傘具投放(fàng),其運營模式主要分(fēn)兩種:一種是設置櫃機(jī)或者叫借還(hái)機(jī)的“有樁式”借取,操作方式類似共享充電寶和早期的城(chéng)市公共自(zì)行車,用戶無需下載APP,掃描機(jī)身(shēn)上的二維碼,按提示操作即可(kě)實現借還(hái)。
另外一種是“無樁式”,可(kě)以滿大(dà)街投放(fàng),雨(yǔ)傘本身(shēn)裝有定位裝置和智能鎖,用戶在手機(jī)上按照(zhào)APP後,查看并找到附近可(kě)使用的雨(yǔ)傘後,在APP上繳納押金和租金,掃描傘身(shēn)上的二維碼獲得(de)密碼,開傘使用,收傘就(jiù)算送還(hái)。
共享雨(yǔ)傘是真正的“共享經濟”麽?
顯然,資本已經進入共享雨(yǔ)傘這個看似正冉冉升起的“明星”行業,并快(kuài)速布局試圖以最低的試錯成本獲得(de)最大(dà)的市場收益。很多人(rén)也把共享雨(yǔ)傘與共享充電寶甚至共享單車等同,認爲這是一個新的真風(fēng)口,即将迎來(lái)爆發。但(dàn)實際上,這不過是假象,是資本催生(shēng)出的假象。

首先,無論從(cóng)資本投入量還(hái)是整個市場體(tǐ)量來(lái)看,共享雨(yǔ)傘和共享單車都(dōu)不在一個量級,甚至遠(yuǎn)遜于後起的共享充電寶。單就(jiù)市場融資而言,摩拜單車最新完成一筆超6億美元的融資,而ofo小黃(huáng)車也不示弱,正在尋求5億美元投資,稍次一點的共享充電寶,在短(duǎn)短(duǎn)的兩個月内,也有超過12億元的資本湧入。而共享雨(yǔ)傘整體(tǐ)也不過千萬級的資金投入,尚不及陳歐個人(rén)對街電近10億元注資的零頭。并且,在一個比較長的周期内,共享雨(yǔ)傘并沒有迎來(lái)想象中的爆發,依舊處于創業者在試探,投資者在猶豫的狀态。
其次,共享雨(yǔ)傘和共享充電寶的玩法并不存在本質上的不同,都(dōu)是依賴資本燒錢驅動,低成本鋪量擴大(dà)市場,計(jì)時租賃。再通俗點講就(jiù)是人(rén)爲燒錢制造行業虛假繁榮,吸引更多的人(rén)進來(lái)燒錢,先入者套現離(lí)場,而接盤者隻能苦苦支撐。能被BAT看中,那真是萬幸。若無法尋得(de)新投資,市場一旦有任何風(fēng)吹草動,最後都(dōu)會落敗收場,砸進去(qù)的錢也隻能是打水漂了。整個市場的熱(rè)度,也随之散去(qù)。

再次,共享雨(yǔ)傘并未找到有效的盈利模式,其商業模式也依然存在很大(dà)的漏洞。從(cóng)現行的策略來(lái)看,共享雨(yǔ)傘可(kě)通過雨(yǔ)傘租賃廣告、定制以及數據增值等方式獲得(de)盈利。在理(lǐ)想狀态下,雨(yǔ)傘像流動的廣告牌可(kě)以進行傘體(tǐ)廣告投放(fàng)。但(dàn)是,雨(yǔ)傘的使用是有特定場景的,對天氣的要求比較高,基本上是“靠天吃(chī)飯”,比如(rú)北方少雨(yǔ),你(nǐ)又如(rú)何打開市場?并且,共享雨(yǔ)傘的商業模式核心并不在交易,而在于押金以及流水。相(xiàng)對于押金帶來(lái)的巨大(dà)資金池沉澱,雨(yǔ)傘的使用租金可(kě)以忽略不計(jì)。這些長期沉澱下來(lái)的資金用作金融運作,也能帶來(lái)一定的收入,而這也正是被用戶诟病的地方。
共享雨(yǔ)傘小打小鬧,共享經濟的路(lù)似乎走偏了
近段時間,共享雨(yǔ)傘公司陸續在上海、杭州進行投放(fàng),但(dàn)先後被用戶順走不歸還(hái)乃至被城(chéng)管以擾亂市容市貌的理(lǐ)由清理(lǐ),這也從(cóng)側面印證共享雨(yǔ)傘商業模式的漏洞。對于共享雨(yǔ)傘創業者來(lái)說(shuō),需要思考的是,爲何初衷是給用戶帶去(qù)便利的經濟形式最後卻成了擠占公共空間的麻煩制造者?

共享經濟發展的過程,本來(lái)也是一個不斷試錯、優勝劣汰的過程。在某個領域創業失敗了,完全可(kě)以在另外一個領域東山(shān)再起,以自(zì)己的實力和創意參與到充分(fēn)的市場競争當中去(qù)。說(shuō)到底,共享經濟不能脫離(lí)市場經濟而獨存,任何形式的共享經濟,最終都(dōu)要接受市場經濟的檢驗,經過優勝劣汰的洗禮
從(cóng)共享汽車、共享民(mín)宿到共享單車,再到共享充電寶,共享經濟的浪潮一波接着一波,這次又把雨(yǔ)傘推到前台,但(dàn)到最後,路(lù)似乎走偏了。在共享經濟項目上,我們越來(lái)越多的看到資本的狂歡,而用戶大(dà)多是被動的接受概念的灌輸以及行爲的培養,是角色上的完全不對等。資本之所以看好共享雨(yǔ)傘,很大(dà)程度上是受共享單車的影(yǐng)響,共享充電寶也不例外。如(rú)今看來(lái),共享雨(yǔ)傘更像是一場鬧劇(jù),至于它的未來(lái),就(jiù)交由市場和用戶去(qù)定奪吧(ba)。